|
公文通告
来源:山东省发展和改革委员会
时间:2025-12-15
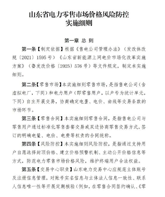
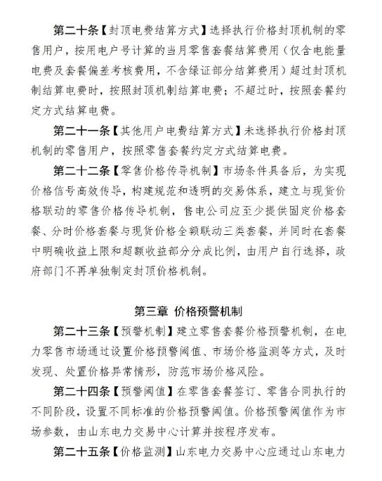
近日,山东省发改委发布关于印发《山东省电力零售市场价格风险防控实施细则》的通知,现阶段,山东电力交易中心应在全部各类型零售套餐中,设置零售用户价格封顶选项(初始值为用户勾选执行)。零售用户签订零售套餐时,可对是否执行价格封顶条款进行自主选择。山东电力交易中心根据勾选执行情况对零售用户的电能量电费及套餐偏差考核费用(不含绿证部分结算费用)进行封顶计算。
实施细则自2026年1月1日起施行。
具体内容如下:
关于印发《山东省电力零售市场价格风险防控实施细则》的通知
(鲁发改价格〔2025〕872号)
各市发展改革委、能源局,国网山东省电力公司、山东电力交易中心,山东能源集团有限公司、华能山东发电有限公司、华电国际电力股份有限公司山东分公司、国家能源集团山东电力有限公司、大唐山东发电有限公司、国家电力投资集团公司山东分公司、华润电力投资公司山东分公司、中国三峡集团山东分公司、山东核电有限公司,中广核新能源山东公司:
为推动新能源高质量发展,根据《关于印发<山东省新能源上网电价市场化改革实施方案>的通知》(鲁发改价格〔2025〕576号)等文件规定,省发展改革委、山东能源监管办、省能源局研究制定了《山东省电力零售市场价格风险防控实施细则》,现印发给你们,请抓好贯彻执行。
山东省发展和改革委员会
国家能源局山东监管办公室
山东省能源局
2025年12月12日












国际电力网声明:本文仅代表作者本人观点,与国际电力网无关,文章内容仅供参考。凡注明“来源:国际电力网”的所有作品,版权均属于国际电力网,转载时请署名来源。
本网转载自合作媒体或其它网站的信息,登载此文出于传递更多信息之目的,并不意味着赞同其观点或证实其描述。如因作品内容、版权和其它问题请及时与本网联系。

国家能源局华中监管局 23小时前
国家能源局华中监管局 23小时前
国家能源局华中监管局 23小时前
国网江西省电力有限公司 23小时前
西北能源监管局 1天前
河北大唐国际王滩发电有限责任公司 1天前
图片正在生成中...