|
地方法规
来源:上海市经济和信息化委员会
时间:2025-12-23
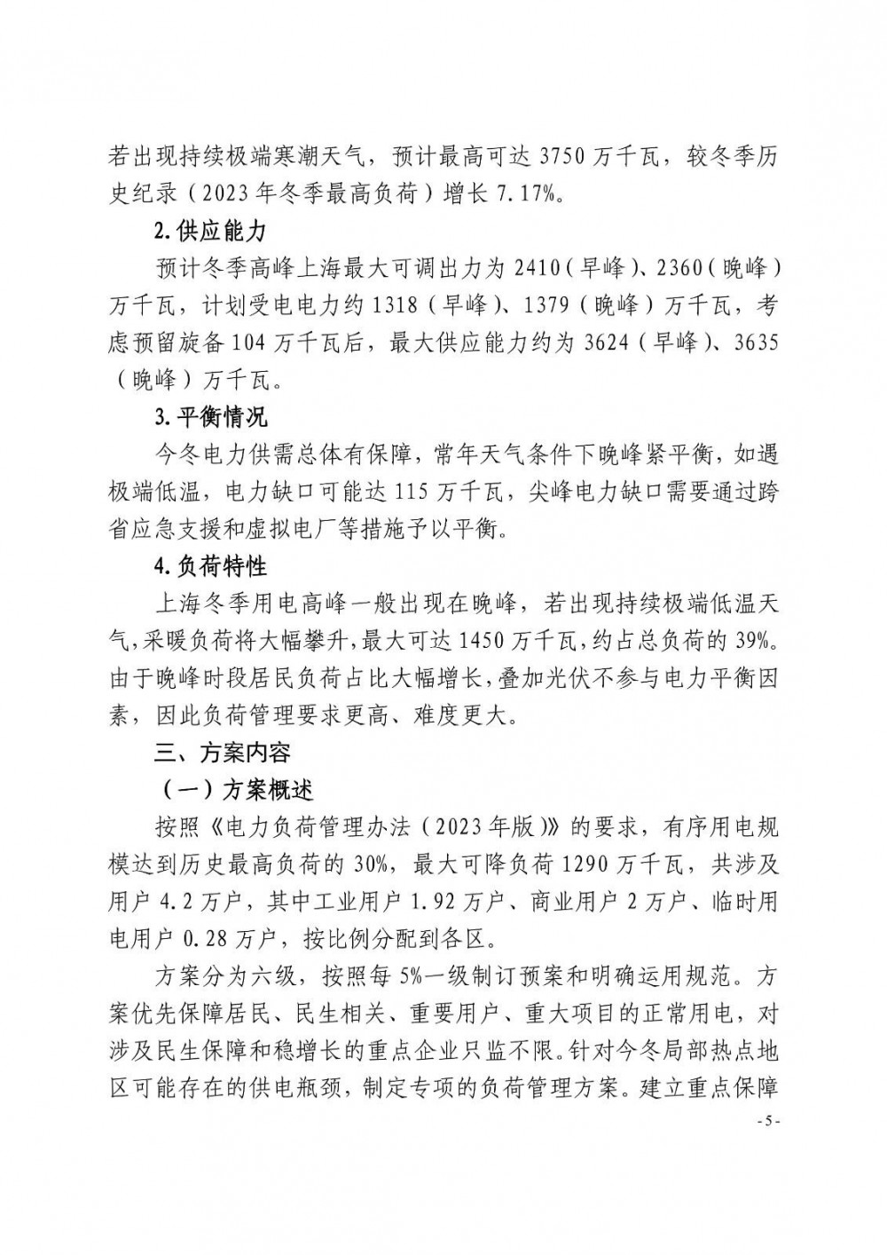
12月19日,上海市经济信息化委关于印发《2025年上海市迎峰度冬有序用电方案》的通知,2025年迎峰度冬电力负荷预测,今冬常年平均天气条件下,预计最高用电负荷3600万千瓦;若出现持续极端寒潮天气,预计最高可达3750万千瓦,较冬季历史纪录(2023年冬季最高负荷)增长7.17%。供应方面,预计冬季高峰上海最大可调出力为2410(早峰)、2360(晚峰)万千瓦,计划受电电力约1318(早峰)、1379(晚峰)万千瓦,考虑预留旋备104万千瓦后,最大供应能力约为3624(早峰)、3635(晚峰)万千瓦。今冬电力供需总体有保障,常年天气条件下晚峰紧平衡,如遇极端低温,电力缺口可能达115万千瓦,尖峰电力缺口需要通过跨省应急支援和虚拟电厂等措施予以平衡。
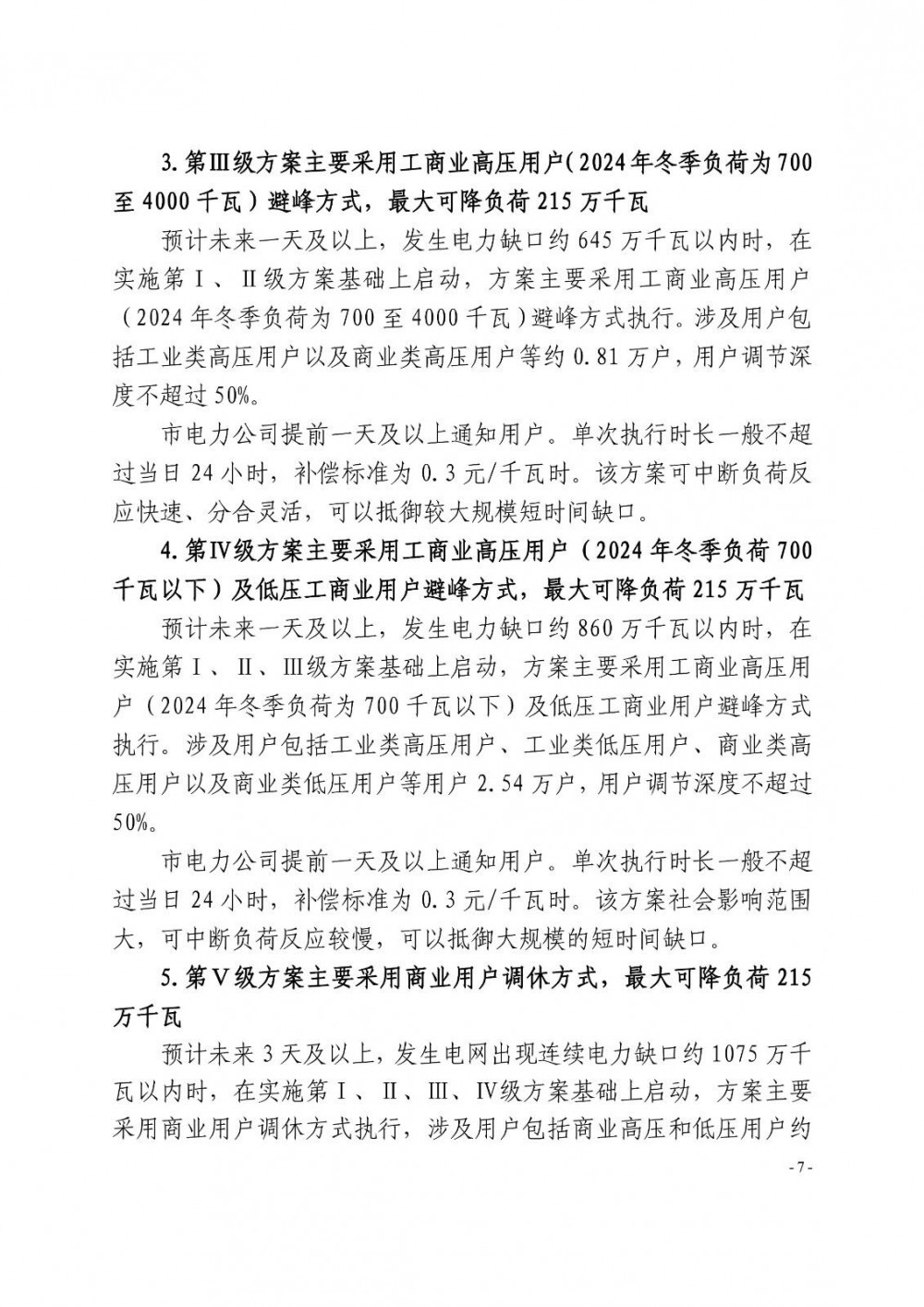
按照《电力负荷管理办法(2023年版)》的要求,有序用电规模达到历史最高负荷的30%,最大可降负荷1290万千瓦,共涉及用户4.2万户,其中工业用户1.92万户、商业用户2万户、临时用电用户0.28万户,按比例分配到各区。
方案分为六级,按照每5%一级制订预案和明确运用规范。方案优先保障居民、民生相关、重要用户、重大项目的正常用电,对涉及民生保障和稳增长的重点企业只监不限。针对今冬局部热点地区可能存在的供电瓶颈,制定专项的负荷管理方案。建立重点保障用户白名单机制和两高企业优先让电机制,各区按照国家和上海市重点任务要求确定保障供电白名单。
附通知:

上海市经济信息化委关于印发《2025年上海市迎峰度冬有序用电方案》的通知
沪经信运〔2025〕871号
国网上海市电力公司、有关单位:
《国网上海市电力公司关于发布2025年上海市迎峰度冬有序用电方案及有关专项方案的请示》(国网上电司销〔2025〕807号)收悉。按照国家发展改革委《电力需求侧管理办法(2023年版)》和《电力负荷管理办法(2023年版)》,根据本市电力运行实际情况,我委组织编制了《2025年上海市迎峰度冬有序用电方案》(以下简称《有序用电方案》见“附件”),现印发给你们,请认真贯彻执行。有关工作要求如下:
一、高度重视、严格落实。请市电力公司会同各有关单位、有关电力用户,坚决落实国家发展改革委供暖季全国能源保供会议精神,按照市政府提出的“三个确保、一个坚持”的原则,以及《上海市经济信息化委关于做好2025年我市电力迎峰度冬工作的通知》要求,坚守限电不拉闸、限电不限民用底线,宁可备而不用、不能用而不备,高度重视、精准精细、全面落实《有序用电方案》,优先采取虚拟电厂措施应对短时电力缺口。
二、统筹兼顾、有保有限。2025年电力迎峰度冬工作要继续以保障经济稳中求进为核心,以保增长、保民生、保稳定为重点,将有序用电与产业结构调整、节能减排等政策相结合,统筹兼顾、有保有限,积极化解供用电矛盾,保障产业经济运行平稳;优先确保重要用户、民生相关企业、战略性新兴产业企业、“专精特新”中小企业、四新企业、稳增长重点企业用电。
三、积极稳妥、灵活调整。市电力公司要加强对用户的指导协商,积极完善负荷应急管控体系,分层、分区、分线路的细化各级子预案,和涉及的用户逐一确认,确保降负荷措施安全有效;并在前期演练和预案工作基础上,根据天气变化和电力供需灵活调整,持续优化各项负荷管理和应急处置措施,确保电网运行安全和供用电平稳有序。各区、控股集团要加强领导和协调,组织用户加强负荷管理预案编制和演练,加强和市电力公司协同配合,安全稳妥落实各项方案。
四、加强协同、重点推进。充分发挥市区两级用电协调机制,按照“政府主导、电网组织、政企协同、用户实施”的原则,构建“1+5”超大城市虚拟电厂运行管理体系,即“一个虚拟电厂运管平台+五类城市特色资源”,形成以空调负荷、充换电站、新型储能、数据中心、工业负荷等为核心的多元聚合虚拟电厂。按照《关于推进2025年空调负荷调节能力建设的通知》要求,各区电力运行主管部门、行业主管部门、供电公司要协调配合、落实责任,做好空调负荷调节能力建设与接入全流程服务,实现统一管理、统一调控、统一服务。
特此通知。
附件:2025年上海市迎峰度冬有序用电方案
上海市经济和信息化委员会
2025年12月17日
















国际电力网声明:本文仅代表作者本人观点,与国际电力网无关,文章内容仅供参考。凡注明“来源:国际电力网”的所有作品,版权均属于国际电力网,转载时请署名来源。
本网转载自合作媒体或其它网站的信息,登载此文出于传递更多信息之目的,并不意味着赞同其观点或证实其描述。如因作品内容、版权和其它问题请及时与本网联系。

上海市经济和信息化委员会 2025-12-23
上海市经济和信息化委员会 2025-12-23
上海市人民政府 2025-11-17
大唐观音岩水电公司 2025-08-26
南方电网 2025-08-08
中国能建 2025-08-07
图片正在生成中...