|
公文通告
来源:国家能源局浙江监管办管理员
时间:2025-11-12
近日,国家能源局浙江监管办发布关于征求《关于贯彻落实电力市场信息披露基本规则有关事项的通知(征求意见稿)》意见的函。
通知指出,为做好《电力市场信息披露基本规则》组织实施,规范浙江电力市场信息披露工作,国家能源局浙江监管办公室对浙江电力市场信息披露内容进一步明确细化,要求各单位确保全面、准确、完整、及时披露。
电力交易机构要落实相关要求,加强监督管理,跟踪进度并接入或报送数据;市场运营机构要制定管理制度,明确责任部门,安排专人负责并公开联系方式,相关单位明确流程及人员并报送信息,人员变动及时更新;不具备披露条件的信息,主体应书面说明,交易机构按月汇总。
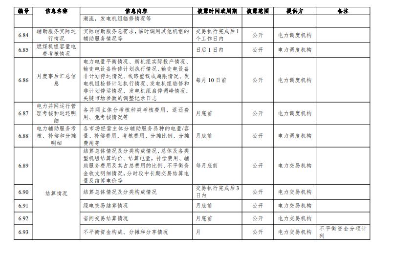
同时,要加强监测与监管,电力交易机构每月 8 日前报送上月情况,重大异常立即报告;市场运营机构每年自查并于 3 月底前报送报告;浙江能源监管办实施监管,对违规市场成员采取措施并依法处理。本通知自 2026 年 1 月 1 日起执行,现行不符政策按此执行,相关暂行细则废止,附表为浙江电力市场信息披露内容。
具体内容如下:



























国际电力网声明:本文仅代表作者本人观点,与国际电力网无关,文章内容仅供参考。凡注明“来源:国际电力网”的所有作品,版权均属于国际电力网,转载时请署名来源。
本网转载自合作媒体或其它网站的信息,登载此文出于传递更多信息之目的,并不意味着赞同其观点或证实其描述。如因作品内容、版权和其它问题请及时与本网联系。

陕西省发展和改革委员会 3小时前
国际能源网编译 3小时前
四川能源监管办 3小时前
国际能源网编译 4小时前
中国大唐保定热电厂 18小时前
国家发展改革委 1天前
图片正在生成中...